您现在的位置是:首页 > 资讯分享
我们为什么复制不了最顶级的普洱茶——号级茶?
茶语播报
2024-12-24【资讯分享】276人已围观
简介一个时代的辉煌,一个时代的记忆,一个时代的财富我们常说,普洱茶经历过百年断代,是因为在21世纪以前,普洱茶与中国内地普通老百姓的日常无关,可能是不了解普洱茶,也有可能不需要普洱茶,在那些年月里,还有一个重要原因是普洱茶价值不菲,生产销售都是计划经济,国营主导,多以外销赚外汇为主。到如今我们能够见得到...
一个时代的辉煌,一个时代的记忆,一个时代的财富
我们常说,普洱茶经历过百年断代,是因为在21世纪以前,普洱茶与中国内地普通老百姓的日常无关,可能是不了解普洱茶,也有可能不需要普洱茶,在那些年月里,还有一个重要原因是普洱茶价值不菲,生产销售都是计划经济,国营主导,多以外销赚外汇为主。到如今我们能够见得到实物的普洱茶中,以不同的年代来划分的有号级茶、印级茶、七子饼茶、中生代茶(也称中期茶)、新茶,有的已经断代消失成为天价孤品,有的不伦不类变成粗制滥造的代名词,那为什么我们不能复制一下顶级茶品----号级茶?

先聊聊号级茶的由来
号级茶(也称古董茶),一般指中华人民共和国成立前私家商号所留存下来的茶,多数存期几乎在80年以上,有些甚至是百年老茶”。

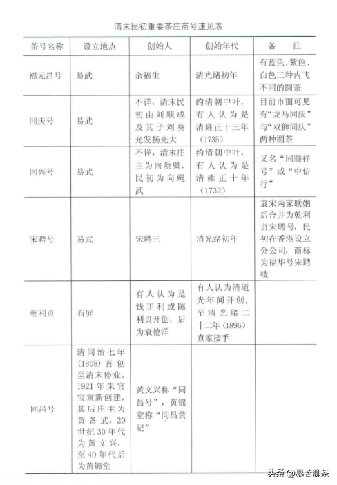
从清朝中叶至民国初年,堪称普洱茶交易最为热络的时代,清代隶属普洱府管辖的景谷、腾冲、思茅、下关、喜州、佛海(今西双版纳勐海),以及古六大茶山的易武、倚邦、曼撒(漫洒)、曼庄(蛮砖)、革登,还有顺宁(今临沧凤庆)等地,都设有民间私营的大小型茶庄商号,鼎盛时期有数百家。

他们开创了普洱茶的辉煌盛世,也为后人留下不少好茶,在普洱茶“断代”的分类上,律称之为“号级茶”,且由于数量十分稀少,也称之为古董名茶历经近一个世纪的战祸频仍、政权更迭以及人为的消耗,21世纪的今天,市场上还流通的古茶,除了极少数百年福元昌号圆茶外,大多为同庆号、宋聘号、同兴号、敬昌号、同昌号、车顺号、陈云号、可以兴号、猛景号、鼎兴号、鸿昌号等私人茶庄的茶。

原本设于云南倚邦的鸿昌号,由于早在20世纪30年代就在泰国设立分公司,因此得以在新中国成立后以“鸿泰昌号”之名继续在海外传承家业至今。或如车顺号、元泰丰号等,今日已有后人重新擦亮家族招牌外,其他老茶号多半早已消失在历史的舞台。至于1990年后冠上老茶号之名产制的茶品,不是恶意仿冒,就是趁商标法还混沌不明的时候假借名义,或外地商人抢先注册下的新品。例如“乾利贞宋聘号”后人在石屏老街重新开张,却无法使用家族原有商标,令人不胜唏嘘。


普洱圆茶早期又名“元宝茶”、“侨销圆茶”,一般则多称为“茶饼”,是普洱茶最早、也是目前最常见的一种型制。据说最早始于清朝雍正十三年(公元1735年),并在乾隆初年由开设在易武的同兴号与同庆号首度推出。


根据《大清会典事例》记载:“雍正十三年提准云南商贩茶,系每七圆为一筒,重四十九两”。当时为了便于马帮的运输,以竹笋叶包装七片圆茶,再用竹皮线绑紧为一“简”,因此有了“七子饼茶”的统称;再以12简的一打装放入竹编的大篓内称为一“篮”。台湾普遍称为一“支”,也就是84饼装竹筐大件。通常马帮以两篮为一担,每一匹骡马驮运一担,约重120斤。

号级茶依现存仅有的茶饼来划分,大致可以分为清末民初(约1900-1920年)与民国时期(约1921-1949年)两大区块,以及少部分的茶砖、紧茶,年份在70一100年之间,由于数量所剩无几,今日动辄数十万甚至百万以上的天价,并非一般人所能消费得起的。
为什么无法复制号级茶?
过去私人茶号大多以少量制作的形式经营,不仅茶菁经过严选,配方也多有其独特之处,各山头的拼配比重也是非常关键的。例如,号级茶,不用短而细小的茶菁拼配,不会大量使用茶芽,一般都是撒面,制作工艺如杀青、揉茶等特别细致。在饼形制作或整体包装也十分用心,即便完全以手工石磨紧压而使饼形大而松,却因茶梗放在茶饼底部配以粗壮的茶叶,因果胶渗出后而历经多年也不易散开,反而更有利于陈化。
李佛一在手稿中详细记述了当时普洱茶制茶的工艺、流程和制作禁忌,为后人研究普洱茶,改进加工方法奠定了基础。文中记述:佛海茶叶制茶,计分初制,再分两次手续。土民及茶农将茶叶采下,入釜炒使凋枯,取出于竹席上反复搓揉成条,晒干或晾干即得,是为初制茶。或零星担入市场售卖、或分别品质装入竹篮。入篮需湿以少许水分,以防齑脆。
竹篮四周,放以大竹(俗称饭笋竹),一人立篮外,逐次加茶,以拳或棒捣压,使其尽之紧密是为“筑茶”,然后分口堆存,任其发酵,任其蒸发自然干燥,所以遵绿茶方法制造之普洱茶叶,其结果反变为不规则发酵之暗褐色红茶矣。此项初制之茶通称曰“散茶”。制作商收集“散茶”分别品质,再加制为“圆茶”、“砖茶”及“紧茶”。
佛海茶厂的工艺与其他号级茶还存在分级堆放、骡马运输、筑茶时间等步骤的差异,以及当年的号级茶大多曾经入过港仓存放种种历史因素,导致了现今号级茶的特殊风味,这些工艺、选料、运输、存储等都是很难复制的。
号级茶其他细节
参照现存世的号级茶,单饼绝不可能有外包纸,仅有内飞与大票(又称“简票”);在整筒(七片)的包装上,最底层的一片茶饼大多倒转放置;又称“大票”的内票纸则大多置于第二片,少数在第三片的上方;内飞为手工制作的薄棉纸,并多以木刻盖印。而且,当时作为包装的笋叶,在竹笋生产季节绝不可采摘使用,因为彼时的笋叶含有甜份,极易长虫,只有采笋季以外的笋壳才堪运用。
再者,由于过去老茶号除了制茶、卖茶外,大多兼营油粮食品或马帮运输等业务,因此所留下的饼面往往会出现米壳等各物。换句话说,老茶是很难仿造的,你只要熟知各个时期老杀的纸张,印版,包法,饼模,内飞,饼窝,面底条索等特征,基本上是不容易买到假茶的。
写到最后:通过查阅老一辈普洱茶大师们的文献,许多喝过号级茶和印级茶的人都有同样的经验,他们都说:当喝到这些陈年老茶时会有想睡觉的感觉,那是因为这些老茶经过长年岁月的陈化后,茶汤内大部分的苦涩物质皆已降解氧化刺激性大幅减低,从而让喝茶人感受到“柔软”、“松弛”、“醇净”的滋味。“品相不凡、老韵十足,香陈味醇、气强而化”,16字道尽了现代茶人对号级茶的赞赏与评价。反观80年代以来的七子饼茶(台地拼配茶)中生代,他们的特色是生猛强津,茶气十足,喝起来虽然够劲而爽快。
有的人说号级茶、印级茶、七子饼才是真正意义上的普洱茶,现在的普洱生茶、熟茶已经背道而驰,偏离了普洱茶产品核心影响力和价值展现力。号级茶——印级茶——七子饼茶——中生代茶——新茶,普洱茶像一条时间的河流,串起了上百年的光阴荏苒,岁月沧桑。普洱茶百年的兴衰荣辱也与国家命运息息相关。普洱茶的这几个历史时期,其实并非传承有序的,常常会因为战争以及各种原因造成的混乱导致他们之间的断裂。比如,号级茶与印级茶之间被抗战和动荡的社会割裂了;印级茶到七子饼茶之间横亘着“大跃进”“文革”;七子饼茶与中生代茶之间,又因为国家经济体制的改革造成了转型期的特殊格局。
因为没有相关号级茶的详细配方、制作标准,目前想要做出100年前的经典产品,的确很难,但树立普洱茶正确的文化导向,继承优良传统,这也是我们这一代茶人肩负的使命。
曾经看过这样一段话:“普洱茶是一条河流,这里的河流指的是时间,普洱茶在时间的河流里幻化出许多新的生命形态。是时间的河流给了它分量,给了它荣耀,给了它未来。”徜徉在这条河流里,我们有幸生活在这个美好的时代,不管这些年有多少茶品在普洱茶浪潮中如何触礁沉没,也不管号级茶、印级茶,中生代茶,在这段时光河流里的如何辉煌,我们这一代茶人不做普洱茶“啃老族”,更要倍加努力,砥砺前行、不忘初心。
很赞哦!(2)
下一篇:品读丨林清玄散文:《茶味》