您现在的位置是:首页 > 茗茶风向
饮料代工企业汇总157家,统一、奥瑞金、爱克林...
茶语播报
2024-11-11【茗茶风向】29人已围观
简介FoodTalks供需平台目前已经有包含饮料、休闲零食、酒类、方便食品、调味料在内的28个大类的1000+代工企业入驻。本次,我们对平台上的饮料类产品进行了分类汇总,以便有此类产品供需要求的客户查看。本篇汇总推文共收录了157家饮料冲调类产品代工企业信息,其中包括液体饮料41家、茶咖啡17家、固体饮...

FoodTalks供需平台目前已经有包含饮料、休闲零食、酒类、方便食品、调味料在内的28个大类的1000+代工企业入驻。本次,我们对平台上的饮料类产品进行了分类汇总,以便有此类产品供需要求的客户查看。
本篇汇总推文共收录了157家饮料冲调类产品代工企业信息,其中包括液体饮料41家、茶咖啡17家、固体饮料68家、功能性饮品22家。为方便筛选,我们也按照地理区域对这些企业进行了划分。其中,华东地区的饮料冲调类产品在本片汇总中占比做多,共有82家企业,3家海外企业代工信息也收录其中。
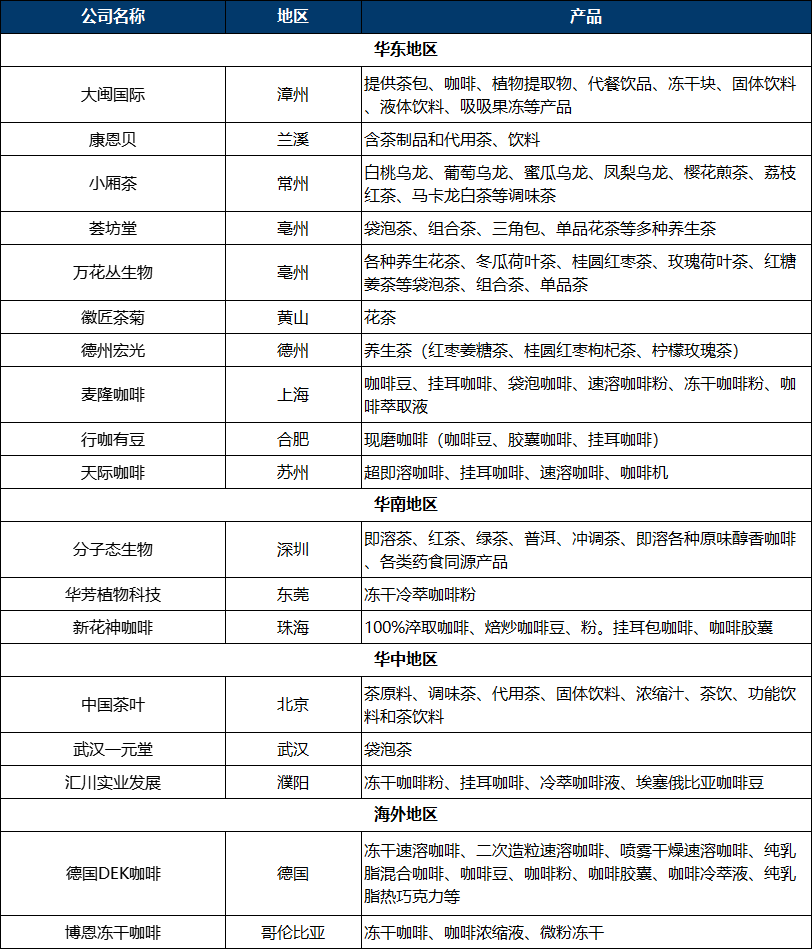
一、企业列表1、液体饮料
产品图从左到右供应商依次为:昌达集团卡波纳饮品(汉口二厂),奥瑞金(元气森林),紫泉饮料(喜茶)


产品图从左到右供应商依次为:大闽食品(TNO),常州百思咖(三顿半),大闽食品(KCOFFEE)


产品图从左到右供应商依次为:森澜生物科技(江中),杭州衡美食品(WONDERLAB),仙乐健康科技(每鲜说)


产品图从左到右供应商依次为:康比特(左旋肉碱),天益食品(燕窝饮品),菌钥生命(益生菌饮品)


产品图从左到右供应商依次为:千岛湖啤酒(望桃花),意诺茶业(茶里),豪邦健康科技(SmealNOTO)
1、统一企业
品牌logo
【公司介绍】
统一企业中国控股有限公司为市场领先饮料及方便面制造商之一。公司于1992年开始营运,并于2007年12月17日在香港联合交易所有限公司主板上市。上海统星食品贸易有限公司为统一企业集团下属全资子公司,全心致力于为客户提供专业的自有品牌商品的开发与代工服务。
【主要产品】
产品类别:茶,果汁,咖啡,奶茶,风味水,运动饮料,风味水等
可提供瓶型:BC铝罐,液体PP杯装,PET
罐装形式:无菌冷罐装,热罐装

产品图
2、紫泉饮料
企业logo
【企业介绍】
紫泉饮料隶属于上海紫江集团旗下公司,总部坐落于上海市闵行区紫江产业园内,全国有七家生产基地,分别位于华东、华南、华中、西南、西北、东北等区域,拥有以PET碳酸、热罐装、无菌冷罐装及易拉罐(三片罐)生产线为主的专业代工企业。
配套有各种瓶坯、瓶盖、标签及收缩膜等供应业务。紫泉饮料专注于饮料代加工,寻求共赢的合作伙伴,为您的企业与品牌保驾护航。
【主要产品】
0602碳酸饮料(果汁型、果味型、可乐型及其他型等碳酸饮料)
0603茶(类)饮料(茶、果汁茶、奶茶、混合茶及其他茶等饮料。
0604果蔬汁类及其饮料(果蔬汁、果肉、果浆、复合果蔬汁、发酵果蔬汁、水果汁、橙汁及其它饮料等饮料)
0605蛋白饮料(含乳、植物蛋白、复合蛋白等饮料)
0607其他饮料(咖啡、运动、能量、营养素、电解质、植物、风味等类别饮料)

代工产品图(喜茶)
3、奥瑞金
公司logo
【公司介绍】
湖北奥瑞金饮料工业有限公司是奥瑞金科技术集团的全资子公司,成立于2015年3月,注册资本1.5亿元,公司地址位于湖北咸宁市咸宁高新技术产业园内。截止2020年底,公司总投资约4.5亿元建设了两片、三片、瓶罐饮料灌装生产线共5条,主要为碳酸饮料、茶饮料、果汁、咖啡饮料、植物饮料、含乳饮料、保健食品等综合饮料灌装生产代加工,五条生产线可年产约15亿罐。

工厂图
【主要产品】
提供二片罐制罐:190ml/250mlSlim细罐,200ml/310ml/330ml/355mlSleek纤体罐。200ml/250mlBottle瓶罐
OEM代灌装工业:低度酒、配制酒类、碳酸饮料(汽水)类、果汁和蔬菜汁类、植物蛋白饮料类、茶饮料类、咖啡饮料类、植物饮料类、风味饮料类、特殊用途饮料类、保健食品类、特殊膳食食品、其他食品、其他饮料类加工、销售;货物及技术进出口等。

代工产品图(可口可乐)
4、爱克林
公司logo
【公司介绍】
爱克林是轻量包装领域里快速成长的制造者和创新者,以全新的、具有前瞻性的经营理念和方法在全球30多个国家开展业务。爱克林的理念是使用尽可能少的原材料,生产和提供适用于液体食品的独特的轻型包装和操作简单的灌装系统。

工厂图
【主要产品】
爱克林无菌包装产品代工,125ml,200ml,250ml
爱克林冷链包装产品代工,200ml,250ml,450ml,500ml,1000ml,1500ml
可以生产植物蛋白饮料、茶饮料、咖啡、果汁等。

产品图
5、旺旺集团
公司logo
【公司介绍】
旺旺集团成立于1962年,由宜兰食品工业股份有限公司发展而来。1983年创立旺旺品牌,且于90年代初期即赴中国大陆地区投资设厂。经过多年的发展,旺旺的足迹已经遍布亚洲、非洲、北美洲、中南美洲、大洋洲、欧洲的61个国家和地区。中国大陆地区31个生产基地,具有21类食品生产资质,下辖工厂均获得至少一种食品安全管理体系认证,例如FSSC22000、BRCGS、HACCP等。近60年生产管理经验,从源头开始严格管控每一个环节。
【主要产品】
乳饮料、果酒、梅酒、清酒


产品图
6、大闽国际
公司logo
【公司介绍】
大闽国际为客户提供速溶茶及浓缩液、草本提取物及浓缩液、果蔬五谷粉、咖啡系列产品、天然甜味剂,餐饮用固体饮料及BIB饮品,保健品用植物提取物等优质产品和代工服务,为客户量身定制的解决方案。
大闽通过了ISO9001、HACCP、ISO22000、FSSC22000、ISO14001、BRC、有机加工(欧盟、美国)、Kosher、Halal等国际认证,并获得CNAS实验室认可,产品远销多个国家和地区,是多家大型食品饮料、餐饮连锁和保健品企业的重要供应商。

工厂图
【主要产品】
大闽定制包材类型包括0.5g-2g粉末包装、袋装液体饮料、瓶装液体饮料、摇摇瓶、摇摇袋、三角茶包、营养膏冻及冻干产品的代工服务。产品包括但不限如下:
袋泡茶系列:传承养颜茶、传承轻松茶、传承清中茶、有机罗汉果籽茶包、玫瑰红茶等
咖啡系列:益生菌咖啡、冷萃咖啡、闪萃咖啡、茶咖系列(蜜桃乌龙茶咖)、玫瑰花咖等咖啡粉/咖啡浓缩液/咖啡萃取液
精粹茶系列(速溶茶粉):茉莉银毫速溶茶粉、高山毛峰速溶茶粉、白芽奇兰速溶茶粉、铁观音速溶茶粉、四季春速溶茶粉、正山小种速溶茶粉、大红袍速溶茶粉、伯爵红茶速溶茶粉、普洱速溶茶粉等茶粉/茶萃取液/茶浓缩液
代餐奶昔系列:可可风味代餐奶昔、蜜香椰香风味代餐奶昔、四季春风味代餐奶昔等
液体杯系列:杨枝甘露风味、燕窝银耳风味、液体奶茶等
代工产品图(TNO)
7、中国茶叶公司logo
【公司介绍】
中茶公司是商务部认定的中华老字号企业,2019年入选新华社民族品牌工程,2021年入选央视“品牌强国工程”,经营规模多年来位居茶行业百强前列,“中茶”牌多次入选“我最喜爱的中国品牌”。
专业技术:中茶公司旗下拥有多家“高新技术企业”,及4名享受国。务。院特殊津贴的特级茶叶大师和28位高级专业技术大师,是普洱熟茶加工技术、新工艺白茶加工技术、红碎茶加工技术、速溶茶加工的开创者。
匠心产品:中茶公司以“好茶在中茶”理念坚持匠心工艺,经营红茶、乌龙茶、花茶、白茶、六堡茶、普洱、黑茶、绿茶等全品类茶叶产品。
工厂图
【主要产品】
1、开发现代茶产品
针对不同渠道、不同客户需求,开发或合作研制各类含茶产品。
2、开发植物类产品
将普通食品、药食同源食品等非茶叶食品,按需求开发为饮品。
产品图
8、博恩冻干咖啡公司logo
【公司介绍】
哥伦比亚博恩冻干咖啡工厂由哥伦比亚国家咖啡基金投资成立,隶属于哥伦比亚国家咖啡生产者协会,以咖啡农谋福祉为企业导向,是一座真正属于咖啡农的工厂,全部收益归于哥伦比亚咖啡种植者,与全球各大知名品牌皆有合作。工厂提供冻干咖啡,咖啡浓缩液,微粉冻干等产品,也提供贴牌服务,可提供罐装,条装,枕头装等各规格类型包装。
工厂图
【主要产品】
冻干咖啡:国际成熟冻干技术,拥有年产量13,500吨的产能优势,可提供性价比极高的100%哥伦比亚阿拉比卡冻干产品。
咖啡浓缩液:冷冻浓缩技术保留咖啡最本真香气,浓度是普通咖啡萃取液的6倍以上,全程冷链配送,将新鲜从哥伦比亚送至全球。
微粉冻干:将新鲜咖啡粉包裹于冻干颗粒中,保留研磨咖啡香气的同时便捷速溶,市场潜力新宠。
代工包装:50g-340g不同瓶型不同盖型的玻璃瓶罐装,100g易拉罐装,1g-2g条装,10g-100g枕头装、立袋装等,丰富大产能的各种包装您都可以在博恩工厂找到,为您的产品量身定制。
产品图
9、康比特公司logo
【公司介绍】
北京康比特体育科技股份有限公司(证券代码:833429)成立于2001年,是一家研发、生产、销售运动营养食品的创新型高新技术企业。致力于为竞技运动人群、大众健身和健康人群提供健身条件与环境及科学运动,合理膳食,运动营养品补充等系统化、科学化、智能化的技术解决方案。
自成立以来在标准制定、行业创新、技术引领、市场拓展和品牌缔造等方面做出了长期不懈的努力,推动了我国运动营养行业及体育科技的不断发展,被誉为中国运动营养的领导品牌。
工厂图
【主要产品】
固体饮料:定制开发提供专业的运动营养解决方案
成分分类:1、粉末2、混合果粒3、混合谷粒
包装分类:pp瓶玻璃瓶袋装
液体饮料:液体饮、果冻胶
产品图
很赞哦!(119)
上一篇:信阳毛尖