您现在的位置是:首页 > 资讯分享
学点茶知识(泡茶与品饮)
茶语播报
2024-11-24【资讯分享】29人已围观
简介忙里偷闲,且喝一杯茶去!中国人的寻常生活,是在“一茶一饭”中悠然度过的。每当泡上一壶茶,时光便在刹那间消失,仿佛在那升起的气雾中有着穿梭的空间。以“好喝”论好茶对茶叶进行评价从来都不是一件容易的事情,因为标准很多。此外,对茶叶的评价与个人的口感、审美情趣、当下情绪等也有很直接的关系,所以,茶友一起喝...
忙里偷闲,且喝一杯茶去!中国人的寻常生活,是在“一茶一饭”中悠然度过的。每当泡上一壶茶,时光便在刹那间消失,仿佛在那升起的气雾中有着穿梭的空间。

以“好喝”论好茶
对茶叶进行评价从来都不是一件容易的事情,因为标准很多。此外,对茶叶的评价与个人的口感、审美情趣、当下情绪等也有很直接的关系,所以,茶友一起喝茶,结果对同一款茶的评价不尽相同的情况是很正常的。
评价茶叶需要积累经验
茶人们喝一款茶时评说它香气高扬,如果有的茶友喝过同类的比它香气还要突出的茶,他就会评价为香气高扬但尚不够尖锐,这种差异是由大家不同的品饮经验造成的。
在实际品饮的过程中,其实很难把评价标准做到量化。比如评价一款茶的叶底,说它匀净,那匀净到什么程度,就很难有具体指标。这需要茶人不断地积累经验,看过的、品饮过的茶的样品数量越多,评价将会越准确、越中肯。实际上,发现和品尝更多、更好的茶品,也是茶人习茶的前进动力和美好追求。
“好喝”是评价茶叶的标准

选茶要看、闻、尝、摸

茶叶评价基本术语外形描述
茶叶的外形描述应该包括嫩度、色泽、匀净度、整体成茶状况等。常用的外形描述术语如下。

紧结——干茶比较厚重,给人质量好、密度高、重量重的感觉。
匀整——干茶条索或者颗粒等形状均匀、整齐,碎茶少。
光滑——茶叶表面光滑、平洁,杂物少。
挺直——茶叶条索俊秀,弯曲度少。
披毫——茶叶表面披覆毫毛。
肥壮——茶叶尤其是大叶茶条索肥大、厚重、完整。
粗松——和紧结相对。
瘦弱——和肥壮相对。
黄绿——茶叶绿色较浅而带浅黄。
鲜绿——茶叶色泽青翠碧绿。
深绿——茶叶色泽墨绿而有光泽。
青灰——茶叶色泽暗淡,黑中透绿。
砂绿——通常形容乌龙茶,茶叶表面如青蛙皮绿而油润,带有砂粒状白点。
花杂——茶叶叶色不一,老嫩不一,杂乱。
油润——茶叶色泽鲜活,光滑润泽。
撒面——主要指紧压茶表面薄薄覆盖一层等级高、条索漂亮的茶叶,而内里的茶等级低于表面。
金花——茶叶上呈圆形颗粒、颜色金黄、没有菌丝的益生菌。
霉菌——茶叶上色泽青灰或白、有菌丝或一吹即散成雾状的霉菌,对人体有害,发霉茶叶不能饮用。
香气描述
茶叶的香气描述有香气的类型、高低、浓淡和持久性等,包括鼻子闻到的香气感觉和嘴巴尝到的香气感觉。常用的香气描述术语如下。
高扬——香气明显,散发速度快。
青味——新茶所带有类似青草般的气息。
甜香——茶叶香气中混有蜂蜜或者焦糖般的香气。
花香——茶叶香气中混有兰花、梅花等香花般的味道。
低沉——和高扬相对。
淡薄——香气不够持久,味道不够浓郁明显。
烟味——一般形容生普洱,茶叶沾染柴烟的味道。
堆味——形容熟普洱发酵过程中形成的特有味道,一般很难完全避免,因此堆味本身是个中性词,主要看其浓烈程度。
参香——一般形容熟普洱,类似人参汤的味道。
枣香——一般形容熟普洱,类似干枣的甜香味道。
荷香——一般形容生普洱,类似荷花的香气。
樟香——一般形容生普洱,类似樟木的清香。
梅香——一般形容老生普,带有青梅般的香气。
薯香——一般形容优质红茶,带有红薯干般的味道。
杂异味——例如臭味、酸味等。
滋味描述
茶叶的滋味描述一般是指滋味的类型、厚薄、浓淡和顺滑程度等。常用的滋味描述术语如下。
醇厚——茶汤内质厚重,味道不刺激。
厚重——茶汤压舌,味道残留度高,内质饱满。
鲜爽——茶汤味道鲜美,清爽宜人。
顺滑——茶汤润滑舒畅,不黏滞,入喉快。
淡薄——茶汤感觉寡淡,滋味残留度低。
苦涩——茶汤中有苦味和涩感。苦涩是茶的本味,并不是不好的感觉,只要苦能回甘,涩能转化,也是好茶。
回甘——茶汤先有苦感,然后从喉咙中上升一种甘甜。
锁喉——茶汤带来的喉咙干甚至刺痛、紧缩的感觉。
麻舌——茶汤带来的舌面针刺、不舒服的感觉。

叶底描述
茶叶的叶底指冲泡过后、一般已经完全舒展的茶叶。叶底描述一般包括叶底的嫩度、色泽、均匀度和冷香味道。常用的叶底描述术如下。
全芽——叶底基本都是芽头,基本没有叶片。
柔嫩(幼嫩)——叶底叶片弹性和韧性都比较理想。
细嫩——叶底带有芽头和细小的叶片。
肥厚——叶底肥厚,叶脉明显,粗糙。
黑死——黑茶等发酵太过,叶底黑而丧失弹性。
润泽——叶底叶片滋润而有光泽。
杂色——因为使用的茶叶批次不同、杀青手法不同等,造成的叶底颜色不统一。
粗老——与幼嫩相对,指采摘时间相对较晚的茶叶,一般所含茎梗较多。
汤色描述
茶叶的汤色描述一般指茶汤色泽的种类、清澈度和明亮度。常用的汤色描述术语如下。
通透——茶汤清澈,色泽浓淡一致,透明度很高。
清澈——茶汤中杂质少。
明亮——茶汤整体感觉不浑浊。
饱满——茶汤感觉密度高,有胶质感,丰富充沛。
浅绿——汤色绿色较淡,柔美。
黄绿——汤色绿中带黄。
橙黄——汤色淡橙色。
橙红——汤色深橙色。
金黄——汤色亮黄,如琥珀般。
浑浊——汤色不通透,杂质多。
买到好茶的三个要点
所谓好茶,是树种、地域、制作综合水准的体现。但是在购茶的过程中,有些因素很难确定,可以抓住以下三个要点。
注重原产地但是不唯原产地

看茶的制作管理
看茶有没有通过各种必备的认证,比如茶叶的生产许可证编号等。当然亲友间一些个人定制的小范围流通的茶叶也是存在的,看个人选择。这些认证是茶叶产品品质控制的一个官方保证,没有这些,不能说这个茶的品质就是有问题的,但是对老百姓来说,有了这个标志,就更放心茶叶品质了。

看卖茶的地点
最后还要看卖茶的地点及其环境。有的超市这边卖茶,那边卖肉,这样茶很容易就被二次污染了。不仅仅是茶的味道改变,还容易导致细菌滋生。有的茶店,散茶不加盖,这也很容易出问题。而在密封遮光容器里的,温湿度又很适宜的,这些茶的品质就相对有保障。

花茶就不是好茶吗?
单纯地认为花茶就不是好茶是不正确的。甚至有的人看见别人喝花茶,就认为没什么品位,这个态度是偏颇的。
花茶有其存在的意义
茶叶作为食物的一种,是为人体生理需求服务的。就像山西人爱吃醋,不是因为一开始就爱吃酸的,而是因为山西水质硬,碱性大,人们去寻找酸性食物加以中和,才逐步发明了醋。北京人爱喝茉莉花茶,主要是因为北京是典型的温带半湿润大陆性季风气候,空气流动不是特别快,尤其是夏季,又热又闷的天气(俗称“白眼子天”)容易让人情绪低落,而茉莉花茶能很好地散闷除郁。所以北京人喜欢茉莉花茶,这种喜好是和天气、水土有很大关系的,正所谓“一方水土养一方人”。很多历史上有名的花茶,像是荷花香片、珠兰花茶、玫瑰红茶等,制作工艺都很讲究,价格也不低。当然现在市面上比较多的是茉莉花茶,好的茉莉花茶甚至要反复窨制七次,亦有多达九次的。
如何鉴别花茶品质
挑选花茶,很多人都以为花越多的花茶质量越好,实际上并非如此。
制作花茶一般选用上等的烘青绿茶为原料,利用茶叶易吸附香气的原理,将鲜花和茶坯层层交错堆放。待茶叶吸收了鲜花中的香气,挑出干花,烘干,再换一批鲜花。这样一次称为“一窨”。窨制花茶要用半开之鲜花,随着鲜花逐渐开放,香气从淡到浓逐渐吐出,而茶叶是很好的吸味剂,就开始逐步吸收花香,一吸一吐,经过多次窨制,花茶就制成了。但是干花是没有任何香味的,所以,花茶窨制完成后,就要提花,就是把干花从茶叶里拣出来。所以,品质越好的花茶,里面的干花应该越少。
在冲泡花茶的时候,应该嗅到花香,而不是很刺鼻的香味,好像空气清新剂一样。如果闻到的是这种味道,很可能茶叶里被喷洒了香精,这样的茶叶对身体是有害的。
辩证看待明前茶
“明前茶”是每到春茶季炒得比较热的一个概念,尤其是对绿茶来说。对消费者而言,这直接影响到购买价格。因此,笔者想专门说说“明前茶”。
明确明前茶的概念
“明前茶”是清明节前采制的茶叶;“雨前茶”是清明后谷雨前采制的茶叶。明前茶和雨前茶都属于春茶,相对来说,春茶的品质比其他季节的更佳。经过一个冬天的休整,茶树中累积了较为充足的营养,而春天日照强度较弱,雨水也没有夏天那么充沛,茶树的营养能得到持续积累。充足的营养使春茶的芽叶肥壮而且嫩性强,叶质柔软,富有光泽,茸毫较多,色泽鲜绿。特别是清明前,茶树发芽数量有限,生长速度较慢,能达到采摘标准的很少,所以明前茶更显珍贵。雨前茶虽不及明前茶那么细嫩,但由于这时气温升高,芽叶生长相对较快,积累的内含物也较丰富,因此雨前茶往往滋味鲜浓而耐泡,达到一个内外平衡的状态,因而也深受爱茶人士喜爱。
“明前”是个时间概念,明前茶主要针对绿茶来说,因为绿茶贵新,尤其是小叶种、成型细嫩的绿茶。最突出的例子是西湖龙井,崇尚“清和”之味,韵味在淡中追寻。明前茶就如同青涩少女,纯真宛然,能够很好地体现龙井的这一特点。至于其他种类的茶,红茶需要全发酵,普洱茶重在陈放,并不要求茶叶是明前茶;乌龙茶的质量很大程度上取决于摇青、走水、烘焙等工艺的水平,是否选择明前茶也不是考量因素。许多绿茶也不都是明前茶最好,比如滇绿、琼绿。云南、海南很多茶山在清明前就已经气温较高,茶叶早已发芽展叶,明前茶甚至都已属“老茶”。除此之外,也有一些高山绿茶要等明后甚至谷雨才发第一拨茶,根本就没有明前茶可用,所以并不很看重茶叶是否为“明前茶”。
人们对明前茶的认识误区
明前茶之所以被炒得热火朝天,通常是因为大家对茶叶的认识有两大误区。
一是认为明前茶等级高。其实“明前”的概念,和茶叶的等级无关。有关茶叶等级标准的国家标准很少,但是从传统上来说,要看外形条索的紧结、肥壮程度,色泽的翠绿油润情况,整碎比例,干净程度,香气状况,以及滋味浓醇厚爽与否,叶底匀净还是破碎等因素来进行综合的评定,并不单单是由时间因素来决定的。
二是认为明前茶的滋味一定好。明前茶香味清雅,味道鲜爽,甚至可以用来推断当年整批茶的质量状况。但是笔者个人认为,明前茶其韵已成,其味尚弱。相比而言,明后茶的滋味要好得多,浓醇厚顺。另外从采摘的角度来说,大多数绿茶以明前一芽一叶初展为极品,可是也有例外。比如洞庭碧螺春,采摘一芽一叶制茶,成茶滋味过于寡淡,三叶、四叶的反而滋味才能发挥出来。六安瓜片则可以等叶片更大时采摘。
如何识别着色茶?
通常染色茶在绿茶和花茶里居多。着色茶的色泽很不自然,同一芽片色泽也不均匀,颜色也不是由内而外的。冲泡的时候,颜色弥散很快。当然,比较简便的方法是检查茶叶的碎末。可以拿一小撮茶叶,放在光洁的白纸上,反复摩擦,看纸上有无颜色痕迹;然后把茶叶反复摇动,看有无脱落的碎末,用手碾一下,看有无颜料迹象;也可以用手长时间捏一片茶叶,待手上有色迹时看颜色是不是自然。
新茶与陈茶
新茶和陈茶是个相对的概念。大体来说,绿茶、黄茶、红茶都不应该存放超过一年。但是这个口味需求和一个时代的整体风尚有关。笔者喝过20年陈的正山小种和30年陈的龙井,其实滋味都不错,但这毕竟不是茶事的常态。超过一定时间,无论使用什么高超的保存技术,茶叶的色、香、味、韵都会有所减弱,“有形而无神”。
而黑茶、普洱茶、白茶贵陈,陈茶反而是更为贵重的,但是笔者认为白茶约在10年,黑茶和普洱茶在15~20年的时候达到最佳品饮年份。乌龙茶是半发酵茶,所以有一部分茶友追求喝新茶,因为香气高扬;一部分茶友喜欢放一放,待到火气消除再喝,追求乌龙的醇厚,这些都是可以的。笔者曾喝过陈放30年的老乌龙,味道也非常不错。

购买前建议冲泡试喝
茶叶一是从外观角度来评价,另一个是从冲泡角度来评价。尤其是一时看不准的茶叶,一定要试泡,通常茶店也都有茶样供顾客冲泡。
冲泡后要看、闻、品
冲泡首先看茶汤的颜色,易不易于发散,有没有过多的杂质,是不是清澈透亮的;然后闻一下香气,看有没有异味,熟普等要看堆味是不是太强;接着品尝茶汤,看是不是醇和厚重;然后看叶底,是不是仍然保持弹性,边缘比较整齐,破碎少,大小也比较匀净;最后再闻一下冷茶或用过的品茗杯的气味。尤其是有没有类似氨气之类的味道,不能断定这就是化肥施用的比较多引起的,但就茶而言那是一种不好的杂异味。
冲泡可以分辨的问题
冲泡可以了解高山茶、老树茶、平地茶、台地茶的区别。高山茶的品质较好,除了高山小气候有利于茶树累积有效物质之外,高山上土壤的有机物质含量也丰富,所以高山茶要比平地茶价格高。老树茶茶性较强,台地茶就相对孱弱一些。冲泡后,高山茶、老树茶滋味醇厚,较耐冲泡,茶汤浸出迅速;而平地茶和台地茶相对来说滋味淡薄,不耐冲泡,出汤弥散慢一些。高山茶和老树茶的叶底也都较肥厚、弹性大。
冲泡有利于辨别春茶和秋茶。春茶的有效物质积累较多,滋味醇厚,这也是很多人通常以春茶为贵的原因。但是秋茶也有秋茶的好处,秋茶虽然有效物质相对较少,但是因为秋季气温降低,茶树也准备越冬,芳香油的含量就会上升,所以秋茶的香气是很突出的。在冲泡的时候掌握这两个因素,就比较容易分辨出春茶和秋茶。
冲泡可以区分新茶和陈茶。绿茶、黄茶贵新,通常来说,这些茶存放超过一年就没有什么品饮价值了。新茶的香气馥郁,汤色清澈明亮,滋味醇厚却又柔和清爽。而陈茶,因为芳香物质不断挥发,所以香气转向沉闷,茶汤略显浑浊,滋味转淡。当然,普洱茶是越陈越好。新的普洱茶汤色明亮,颜色呈蜜黄色或黄绿色,青叶香气突出,茶汤较涩,入口茶气强,叶底呈新鲜茶叶感觉;而老的普洱茶汤色红浓,陈香突出,叶底呈褐色,滋味醇厚,入口顺滑,回甘有力。乌龙茶是一个比较兼容的茶种,新茶也很好喝,而笔者也喝到过25年的老观音茶,别有风味,也很不错。
不同茶类选购要点

选购茶叶的整体原则是“多品尝,多对比,多总结,少出手,少故事,少神化”。对茶友来说,超出饮品色、香、味、韵需求范畴的那些卖点,其实不必考虑。
绿茶的选购
绿茶的选购建议是“清鲜干燥,不求太早”。笔者曾喝过陈放30年的龙井茶,虽然有陈香,实则事倍功半。绿茶追求的还是鲜爽,如果所有茶类都追求陈放,那么分这些茶类的意义何在?茶也应该是百花齐放的,各有特点和评价标准。
绿茶是很怕潮湿的,所以选购绿茶,干茶一定要干燥,轻轻一碾,没有黏滞感,若有粉末出现,就可以放心。另外,不要追求早春茶。春茶早一些,确实更鲜,但是这个早有个限度。笔者个人觉得清明茶的品质就足矣了,甚至清明后一两日更好——在清鲜和内蕴之间有个平衡。太早的茶,累积的内容物不够,汤感缺乏力量,综合而言并不理想。
白茶的选购
白茶的选购建议是“草香干燥,色彩斑斓”。白茶和绿茶一样,非常害怕潮湿,一旦潮湿,是比较容易变质的。白茶在存储过程中受潮和在紧压制作时受潮不同,后者是引发湿热发酵,可以帮助茶叶转化;前者是水分附着在茶叶表层,容易引起腐败、发酸等。
白茶的转化是靠内部水分,而不是单纯的靠外部增加水分,因此挑选白茶时要特别注意茶叶干燥与否。新鲜的白茶香味类似草叶清香,没有其他杂异味也是选购要点之一。另外,白茶的色泽一般都是同一色系,但是深浅不同。例如新的白茶,都是绿色系,可是叶片颜色呈草绿、嫩绿、深绿不等;陈年的白茶即使同属于褐色系,也有浅褐、深褐、棕褐等不同。

黄茶的选购
黄茶的选购建议是“黄叶黄汤,莓类香气”。黄茶只要是经过闷黄工艺的,产生了较多茶黄素,色泽就一定会改变,不论是干茶的色泽还是茶汤的颜色,都偏向黄色,杏黄微绿。但是为什么强调黄叶黄汤,不单纯说黄叶呢?很多黄茶品种如天台黄芽,是因为叶片生长期就发黄,制成的干茶也发黄,但是汤色还是偏绿茶的,它和工艺黄茶不是一个概念,选购时要注意。黄茶含有较多的消化酶,能促进肠胃的消化功能。黄茶冲泡后整体闻起来有类似蔓越莓、草莓般的香气,是一种微酸的果香,可以作为选购时的一个指征。
红茶的选购
红茶的选购建议是“花蜜为上,香蕴水中”。红茶在市面上的价格区间波动很大,整体上来说,选购时要确定预算,同时明确产地。不同产地的红茶风格差异明显,比如云南的红茶,整体比较直接,汤感浑厚,偏蜜香;而广东的红茶,汤感厚重中带有浓强之感,偏花香;而如果喜欢后劲绵长、带有烟熏之感的,肯定选正山小种,它有类似桂圆干果般的香气。
评价红茶,香气上一般认为有果蜜、花蜜般的为上,就是某种花香或者果香混合焦糖般的香气;薯干香其实是第二等的香气了。红茶不论什么香气,必须是有“根基”的,香气的根基在汤水中,它和茶汤是一体的,这个香气才是对的,也才持久。
乌龙茶的选购
乌龙茶的选购建议是“产区明了,工艺为上,标准正确”。乌龙茶是个庞大的门类,选购的时候首先要确定产地是否正确。这个对茶友来说确实很难判断,推荐大家选择大品牌,先确定自己味觉的标准样,再选择其他品牌的茶品。武夷岩茶比较推荐的品牌有岩上、幔亭、永乐天阁(仙凡)、曦瓜、懿岩懿叶等;闽南乌龙有中闽魏氏、八马等;单丛有丛嘉单丛、铁人、香云山、陆宇等;台湾省乌龙茶有臻味茶苑、郭少三等。
“工艺为上”的意思是,体现传统工艺,而且做到位。我不反对创新,但乌龙茶的工艺传统流程是基础,新工艺强化了某一方面,但是整体均衡性不够。例如铁观音传统的做法韵味足,只是干茶颜色没有那么翠绿。
为什么还加了个“标准正确”呢?不同的乌龙茶有不同的特点,比如凤凰单丛是更偏向于香气的,如果用武夷岩茶的汤感标准去衡量,那很难选到合心意的凤凰单丛。
黑茶的选购
黑茶的选购建议是“汤透厚重,干湿无异”。黑茶有自身的香气,谈不上鲜爽,所以不能按照绿茶的口感评价模式来选购黑茶。总体的选购方法还是四个方面。
1.看外形:紧压茶主要看形状是否周正、均匀,棱角或者圆润度如何;散茶主要看干净程度,是否乌润,闻起来发酵的味道是否可以接受。也可以把泡茶壶用开水冲刷后沥干水分,将茶样放入盖盖,用滚水浇淋壶身7~8秒,揭盖嗅闻干茶的味道有无杂异味。
2.观汤色:色泽通透,越通透的越好,老茶在储存的过程中如果湿度波动比较大会有一定的浑浊,要和有无杂异味放在一起通盘考虑判断。
3.品滋味:黑茶不论时间长短,要有相应程度的醇厚感。茶汤入嘴有饱满外涨的感觉,进入食道后感觉顺滑,进入胃里觉得柔和,而口腔里持续有唾液分泌感,滋味驻留时间长,这都是好茶的表现。
4.查叶底:拿出一根叶底在手里揉捻,它应维持一定的弹性和活度,不应该揉捻成渣,而叶脉拧成螺旋状后应有一定的回弹。
选购黑茶还要避免“听故事”“占便宜”的心态,也不要认为陈茶、老茶就一定优异,尤其是老茶,虽然难得,务必试喝,不跟风、不唯名人所制而论。
普洱茶的选购
普洱茶的选购建议是“遵从本心,只买紧压,量力收藏”。买普洱茶的初衷是什么呢?喝到好茶。好茶就等于名村寨茶、纯料茶、单株茶、大师茶?不能这么武断。好茶的共性是原料好,味道有特色,茶气浓。也不要过度追求茶汤所谓的甜,有的普洱会呈现一定的回甜,但那不是喝茶的目的,否则喝糖水不是更好?
纯料、古树料有它们的好,但拼配、台地也是可以出好茶的。遵从本心,茶叶干净的前提下,符合自身的口感标准来选就好。市面上的生普若是新茶,那还不是一个成品;如果是熟普,其实也还有一定的陈放转化空间,所以购买生普一定要买紧压茶,散装普洱是很难陈放转化得理想的。紧压的茶品理论上饼茶好于砖茶,砖茶好于沱茶,俗称“金饼银砖铜沱”。
特别不建议把喝普洱茶变成投资,要根据自己的经济条件来选茶,不需要买太贵的,量力而为。如果是为了购买后更放心地陈放,也要优先考虑存储条件。相比收藏而言,不断地精进自己的泡茶技术,反而更有意义。
花茶的选购
花茶的选购建议是“选择窨数,注意风格”。一般的花茶,至少四窨,否则香气不会那么持久,而七窨是性价比较平衡的窨数。当然,单纯从茶叶品质角度来说,九窨花茶肯定是最好的。一般来说,九窨就是最大窨数了,因为茶叶吸香有一个极限。而从花茶的风格来讲,南方、北方差异比较大。北方客人选购花茶,追求“煞口”,泡一天还有滋味,花香高扬持久;而南方客人选购花茶追求温婉细腻,花香低回但是水路细甜,不耐冲泡。大家在选购的时候要注意此款花茶的销售面向什么区域,明确口感差异。

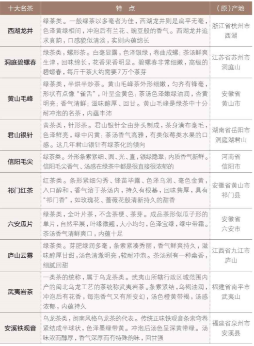
中国十大名茶与常见品牌
所谓“十大名茶”,有一定的必然性,也有一定的偶然性。必然性是中国作为茶叶原产国和茶叶大国,民众对于茶叶的热情必然会推动茶叶名品的出现;偶然性是面对庞杂的茶叶品种,其评选标准、评选过程、评价者的认知都会有一定的局限。笔者对“十大名茶”乃至名茶的看法是,可作参考,但是“适口者珍”。
11915年“巴拿马万国博览会”版十大名茶
1915年的“巴拿马万国博览会”上,评选出了包括西湖龙井、碧螺春、信阳毛尖、六安瓜片、黄山毛峰、都匀毛尖、君山银针、祁门红茶、铁观音、武夷岩茶在内的十大名茶。
21959年全国评比会版十大名茶
在1959年全国“十大名茶”评比会上,评选中国“十大名茶”为:西湖龙井、洞庭碧螺春、黄山毛峰、庐山云雾、六安瓜片、君山银针、信阳毛尖、武夷岩茶、安溪铁观音、祁门红茶。这十大名茶是传统上比较认可的版本。
32001年《》版十大名茶
美联社和美国《》同时公布的中国“十大名茶”,分别是西湖龙井、黄山毛峰、洞庭碧螺春、六安瓜片、蒙顶甘露、庐山云雾、信阳毛尖、苏州茉莉花、都匀毛尖、安溪铁观音。受欧美人口感认知的影响,茉莉花茶入选。
4央视品牌评比榜版十大名茶
这十大名茶包括:西湖龙井、黄山毛峰、铁观音、大红袍、君山银针、白毫银针、白牡丹、茉莉花茶、碧螺春、冻顶乌龙。这个评比有两种白茶上榜可以看出市面上白茶大热的势头。
5电商平台版十大名茶
武夷大红袍、西湖龙井、安溪铁观音、洞庭碧螺春、普洱茶、六安瓜片、黄山毛峰、信阳毛尖、君山银针、福鼎白茶。这个版本主要看的是平台销量和评价,但是平台销售易受到活动和价格的影响,而不能单纯认定为是品质优先。同时,白茶和普洱茶不好分品种,是归类上榜的。
1959年全国评比会版十大名茶

宋人如何选茶?
人们经常要把茶叶作为礼物赠送他人,笔者的几点建议如下。
以被赠送者的喜好为主
时常看到一些朋友为别人安排事项也好、赠送别人礼物也好,都是站在自己的喜好和认知点上。但你所认为的好很多时候并不是对方所需要的,因此,不要总站在自己的立场想问题。送礼的意义不是为了送出去一个东西,而是表达“我关心你、我了解你”的心意,一切拍脑袋想当然、求贵求奇的送礼都是无的放矢。即使是商务型的送礼,也建议更多地了解对方的喜好,更显得尊重。
明确包装的风格和价格占比
老实说,很多人送茶,着重选茶叶的包装,包装看起来好像比茶本身还贵,有的时候事实也如此。很多人说,反正对方也不懂茶,包装做得漂亮一些,有面子,显得贵重。但如果收礼人确实不懂茶,又何必要送茶呢?送对方能够明了价值的其他东西不是更好吗?而如果送茶给一位喜好喝茶的人,茶的口感好坏对方是可以喝出来的,所以包装部分的花费不要过多为好。
考虑对方的“茶龄”
如果确实不太明了对方的喜好,可以尽量了解清楚对方平常喝不喝茶,喝茶的时间(茶龄)有多久。对茶龄年轻的朋友们来说,一般适合送他们绿茶、白茶等相对清淡的茶品,或者像凤凰单丛、红茶类这样香气吸引人、茶汤苦涩味轻的茶;茶龄较老的朋友们则适合普洱、武夷岩茶、黑茶等汤感厚重的茶品。
自己要熟知所送的茶的泡法
送茶的目的是让对方品尝好的茶汤,但是往往因为对方不了解所送茶的泡法,会造成茶汤不够理想,这会让心意大打折扣。送茶时若能熟悉所选的茶的泡法,并且能够通过口头或者文字传递给对方,对方会更加感受到你的诚挚心意。
1959年全国评比会版十大名茶知名品牌


茶叶储存
茶有四怕:潮、染、温、光
茶叶开封后不可能一下子喝完,选择合适的储存方法,不仅可以保持茶叶的品质,也更能方便取用。
茶叶变质有四大主要原因。一是受潮;二是氧化和沾染异味,所谓“茶性易染”,茶叶一旦吸收了杂味,不管是香味还是臭味,都再难以让人有品赏的兴致;三是温度波动频繁或温度过高;四是强光,光照会导致茶叶产生一种“日晒味”。茶叶的储存要避免这四个问题。
茶叶最好减少光照,因为光是一种能量,对茶叶的破坏作用是很严重的。如果受到强烈光线的照射,茶叶中的色素和酯类物质会产生光化反应,使茶叶陈化和变质速度加快,特别是空气中散射的紫外线容易导致茶叶出现日晒味,所以在贮藏过程中应注意避光。
整体而言,茶叶的存储要通风、阴凉、干燥、避光。这四个因素是保持茶叶品质的基本条件。
大批茶叶如何储存?
储存大批的茶叶,应专门空出一个房间来,除了保证储藏室空间基本整洁以外,还要保证适当的空气流通,但是不要设计对流的窗户。窗户上应挂较厚的窗帘以起到避光的作用。地板上应该用没有异味的木条加以垫高,下层宜铺放生石灰。


家庭存茶宜罐装
对一般家庭而言,日常不用储存过多茶叶,通常采用罐装储存法。锡罐无异味且密封性好;注意陶罐有无泥土味,好的紫砂罐无泥土味,价格比较高,它们适宜存放可以陈化的茶;瓷罐可以用来储存绿茶、红茶等;马口铁罐等也可以日常存茶,注意不生锈即可。铜罐不建议用,因为铜本身的金属味道较大;亦有竹木罐,但北方需注意罐体本身过于干燥的话容易开裂。
如果茶较多,南方梅雨季前存茶,可以先于罐子底下放一层生石灰,再垫上草纸或牛皮纸起隔离效果,然后把用厚纸包好的茶叶放入,可以摆放多层。在茶叶中间位置,就是罐的中心部位,还应该放几小包包好的生石灰或者竹炭,用厚纸把罐口封好,罐口上面放干燥的草垫,草垫上要再放生石灰包。按照天气情况,每隔两个月应该开罐,更换掉吸了潮气的竹炭和生石灰包。
也有茶友问能不能使用塑料袋储存茶叶?也不是完全不可以。但所用的塑料袋本身不能有味道,另外放入茶叶后要封好口,还要避光保存。在透气性方面,塑料袋不如箬竹叶、纸箱等。
笔者认为一般不需要冷藏存茶,阴凉常温即可,当然如果温度在30℃以上,要适当降低环境温度。
随时喝的茶要分装保存
随时要喝的茶尽量分装。不要总是打开一大盒或一大罐去拿取,这样会降低茶的风味。但同时也要注意,小泡袋是为尽快饮用而设计的,使用小泡袋分装好,又长时间没有饮用,茶的风味也会散失。
不同品种的茶要单独存放
不同类的茶叶应用竹叶或厚纸箱分隔包装。此外,不同发酵程度的茶建议隔离存放,否则容易互相影响。比如普洱茶的存放,宜将生茶和熟茶分开放置。
宜茶之水
好水泡好茶
要想泡好茶,没有好水是不行的。明代许次纾在《茶疏》中已经很精辟地阐述过这个问题了:“精茗蕴香,借水而发,无水不可与论茶也。”而好水对茶的冲泡影响至关重要,清代张大复在《梅花草堂笔淡》中就说:“茶性必发于水,八分之茶,遇十分之水,茶亦十分矣;八分之水,试十分之茶,茶只八分尔。”
山泉水泡茶最佳
陆羽在《茶经》中这样总结:“其水,山水上、江水中、井水下。”这个“山水”,应为山上的泉水。泡茶用水,当属泉水为佳。在天然水中,泉水比较清爽,杂质少,透明度高,污染少,水质最好。笔者去过不少名山大川,最喜欢的是云南大理宾川鸡足山的泉水,用它来泡绿茶和普洱茶,茶性发散得又快又好。农夫山泉桶装水最便捷易得,不过我建议用从千岛湖灌装的水。农夫山泉还有从长白山错草泉等其他水源地灌装的水,用来泡茶,就逊色一些。北京香山的百年峪泉,泡茶也上佳。
江河水要慎选
溪水、江水与河水等常年流动之水,用来沏茶也并不逊色。但要看是否为通航河道,如果是,水就难免被污染了。
井水尽量选深井
井水属地下水,是否适宜泡茶,不可一概而论。有些井水,水质甘美,是泡茶好水。深层地下水有耐水层的保护,污染少,水质洁净,而浅层地下水易被地面污染,水质较差,所以深井比浅井好。城市里的井水,多受污染,咸味重,不宜泡茶;而农村的井水,受污染相对较少,水质好,适宜饮用。但整体上来说,井水泡茶,易有土腥味。

泉水清爽宜泡茶
雨水、雪水不宜泡茶
雨水和雪水,古人誉为“天泉”,曹雪芹在《红楼梦》“贾宝玉品茶栊翠庵”一回中,更是描绘得有声有色。但随着现代工业化和城市化,污染日趋恶劣,雨水和雪水已经不能直接作为泡茶用水了。
自来水也适合泡茶
自来水一般都是经过人工净化、消毒处理过的江水或湖水。凡达到我国卫生部门制订的饮用水卫生标准的自来水,都适于泡茶。但自来水会使用氯化物消毒,用之泡茶,气味较重。为了消除氯气,可将自来水贮存在缸中,静置一昼夜,待氯气自然逸失,再用来煮沸泡茶,效果就大不一样。
笔者有时也用自来水自制泡茶用水。在干净的大水缸里加入俻长炭,用以吸附异味。半小时之后捞出俻长炭,再加入麦饭石圆片,净置一夜,增加水体的活性矿物质。经过这样处理的水,活泼细腻,泡茶也很不错。因为经俻长炭处理过的水再经过麦饭石浸泡,变成麦饭石水,据说长期饮用这样的水有助于清除人体内积存的有害重金属元素,也能增强体内酶的活性,从而增强人体的免疫力。这个说法有无临床证据支撑笔者尚不确定,但是麦饭石的保健作用还是被广泛认可的。如家中装净水器泡茶,建议选带RO反渗透滤芯的,过滤出的水质较好。
怎样煮水更科学?
煮水首先要选好煮水器。煮水器包括煮水用的煮水壶与炉具。煮水壶常见的材质有金、银、铜、铁、陶、砂、玻璃等。在金属材质的煮水壶中,银壶和铁壶更受欢迎。
银虽然是贵金属但不张扬,具有一定的杀菌作用,而且随着时光慢慢氧化,别有韵味。银壶工艺中比较难得的是“一张打”,也叫“一块造”,指工匠用最原始的工具——锤子,把一坨银原料经过十万锤以上的捶打,打出壶身型体,连炮口壶嘴也一次打出,全壶一气呵成。如果中间有一锤稍微打轻了,壶型就差了,打重一些,壶会被打通。长时间捶打亦不出错,这对工匠的技术和认真程度要求特别高。这样打出的银壶,材质重叠富有质感,银含量高达97%以上,壶身与提把用银钉榫卯连接,可谓真正的“一块造”。
铁壶色泽黝黑,加上材质厚重,显得稳重,更有古朴韵味。不过铁壶容易生锈,烧开水之后要及时泡茶使用,用完之后揭开盖子,利用壶的余温使水蒸发,降低生锈概率。很多人偏爱日本铁器和铁壶,从使用经验来说,个人尚未觉得日本铁壶的神奇之处。笔者更偏爱山西泽州的铁壶,它有一定软化水质的作用,也不太容易生锈。
笔者日常煮水最常用的是陶壶。个人偏爱使用宜兴一家陶坊的煮水紫砂壶,也许是盖子比较重,加之严密,使壶内有一定加压,烧出来的水温度要高一点,适合泡笔者爱喝的老茶和黑茶;加上材质为紫砂,水稍微煮过一点也不会显老。

了解水的硬度
选择泡茶用水时,还必须了解水的硬度,因为硬度会影响茶有效成分的溶解程度。天然水可分硬水和软水两种。软水中钙、镁离子较少,导致茶有效成分的溶解度高,所以泡出来的茶味道较浓;而硬水中含有较多的钙、镁离子及其他矿物质,用来泡茶,茶叶中有效成分溶解度低,因此茶味淡,甚至茶汤变成黑褐色,更有甚者会浮起一层“锈油”。总结起来,泡茶用水讲究“活”“甘”“清”“轻”,就是说水品为活水,水味要甘甜,水体要清净,水质为软水。
当然,人们日常接触最多的还是各种桶装矿泉水,因此要学会分辨矿泉水和矿物质水。绝大部分外国产的矿泉水更适宜凉喝,热喝都会有比较明显的味道,更遑论泡茶了。具体的鉴水过程,大致需要四个步骤,即:
1.冷喝,主要看水的顺滑程度;
2.热喝,主要品鉴水的气味;
3.品阴阳,即冷水和热水相合,品尝水的顺滑程度,并嗅闻气味;
4.观察泡茶,冲泡同一种茶,来观测茶汤浸出的速度和均匀状态,对茶汤的香气、质感等做判断。

茶器选配
宜茶之材
茶器的意义是泡茶工具,那么所谓的“好茶器”不在于价格昂贵,而在于“合适”。什么是合适?第一是要“宜茶,即适宜要泡的茶;第二是视觉上应有美感,不能一味求新求怪,而是要让人愉悦。“宜茶”关键是两点:材质和功能性。从材质的角度来说,茶具的材质通常有玻璃、陶、瓷、竹木和金属。
玻璃茶具
玻璃茶具质地晶莹,无瑕剔透,最适宜观察茶叶舒展的过程以及汤色;但是玻璃茶具相对来说显得轻飘,厚重感不够。因而玻璃茶具通常对应于比较细嫩的茶叶或者花草茶,较适合女性使用。特别提醒一下,玻璃茶具必须使用高硼硅玻璃,否则含铅元素,对人体健康不利。现代琉璃茶器的材质实际仍为玻璃,不过不是用吹制工艺,而是失蜡法制作的,较好地平衡了厚重与晶莹的观感。

陶制茶具
陶器的烧结温度一般没有瓷器高,在800℃时就可以成陶了,而瓷器烧结通常都在1200℃以上。此外,陶器的材质就是普通的陶土,房前屋后的地上都可以取材,而瓷器必须使用高岭土烧制。因为烧造温度不够高,坯体并未完全烧结,大部分的陶器会有肉眼看不到的气孔,空气分子可以自由进出,而水分子却通过不了。这决定了陶器对茶汤有潜在交换作用,利于茶汤汤感的韵味。加上陶器一般都比较厚重古朴,适宜普洱等茶,很适合男性使用。中国常见的陶器茶具有很多,如宜兴紫砂壶、建水紫陶壶、福建紫泥壶、坭兴陶壶、台湾岩泥壶等。

瓷器茶具
瓷器的烧结温度高,加上表面施釉,胎体非常致密,因而对于保存茶香非常有利。瓷器的装饰纹饰也丰富多彩,因而不同的造型、釉色、纹饰决定了瓷器广泛的适应性。可以说,瓷器是适用于所有人的,也适合所有人使用。

竹木茶具
竹木茶具材质天然,给人感觉温婉,加上茶叶也是草木,两者仿佛天生相配。竹木茶具通常是茶道配件,比如茶荷、茶夹、茶针等。

金属茶具
金属茶具耐用,但是通常比较沉重,而且质地冰冷,拿取时噪音较大,在茶具中不占主导地位。除了煮水器之外,金属茶具通常是指日常使用的茶道配件,如不锈钢茶夹、纯银茶漏等。近几年,从日本流入的老铁壶、老银壶在茶圈流行,国内也有仿制的铁壶、银壶。对于此,仁者见仁,智者见智。如果觉得价格可以承受,而且确实有利于提升泡茶的水准,那么使用也无妨。

常用茶具煮水壶
用来烧水,最常用的是陶壶、随手泡,老铁壶、银壶价格比较高。
茶针、茶刀
茶针和茶刀是用来拆解紧压茶的,一般表面会有装饰,但不要过于复杂。
泡茶器
主要包括泡茶使用的壶、盖碗、碗、日本宝瓶等,形式和材质多样。

炉具
分阴火和阳火炉具,阴火最常见的是电磁炉和电陶炉,阳火一般指炭火炉子。
茶仓
即茶罐,作为储存茶叶的器皿,不同材质适合搭配不同种类的茶叶。
茶拨
也叫茶匙,可减少手对茶的触碰,同时可以控制干茶倾倒的速度。
茶则
使用茶则,可以方便地量取茶叶并将其倾倒入泡茶器中。
分茶器
最常见的是公道杯,也叫匀杯,用来均衡茶汤浓度。
承接器
承载茶壶、品茗杯、壶盖等的器物,一般包括壶承、杯托、盖置等。
品茗杯
即用来喝茶的杯子,种类很多,茶友们对品茗杯最为重视。

茶巾
古称洁方,最好选用自然的棉、麻材质,吸水性要好。注意茶巾必须是专用的。
茶席
用来美化泡茶区域台面类似席的物品,常见织物类、纸纤维编织类、竹编类。
水盂
在茶席上承接废水的器物,用于保持茶席干净整洁。水盂应该相对远离主泡器,适当大一些为好。
简便饮茶的基本器物
饮茶是生活,而不是单纯地为了展现。所以人们在很多情境下,需要简便饮茶。比如在办公室或者出差时、会议时,该如何更好地得到一杯茶汤呢?其实这个问题依然是如何更好地控制泡茶基本三要素。通常人们面对的情况是:水温稳定,一般偏低,置茶量和浸泡时间需要自己掌握。置茶量相对还是比较好控制的,那么问题就变成了要掌控浸泡时间,不能使用一个一直将茶叶浸泡在水中的器物。而从器物数量的角度来说,则视情况增减。最起码的,要有一个主泡器,如果可以增加,接下来是品茗杯,然后是公道杯。笔者按照这个思路,介绍一些简便饮茶的器物。

快客杯
通常上杯下壶,壶嘴内壁有网孔自带过滤功能,壶盖为杯,与壶体容量相匹配。
飘逸杯
如使用飘逸杯,茶与水分离后,整个杯子就是品杯,无需另配。而且,飘逸杯可以泡各类茶,功能多样又不占空间,既满足喝茶的需要,又低调内敛。但是在挑选的时候,注意按下按钮后茶汤下出的速度,太快的容易影响茶汤滋味。
红茶双耳壶
双耳壶体积很小,置茶量不多,内胆可以从外套玻璃杯中提出,做到茶水分离。
说到笔者自己,如果情境允许,个人是比较喜欢带一把紫砂壶或者一只盖碗的。但是如果在办公的时候,一般就是保温杯少注入一些水,之后直接倾倒在一个比较大的茶杯里。
选购紫砂壶的关键点
如何衡量一把紫砂壶?笔者对紫砂壶的评价标准是五个字:土、烧、型、工、艺。
土
首先说“土”。紫砂,顾名思义,必须用紫砂泥为原材料。不论何种紫砂,都是含有7.4%~8.6%的氧化铁并且与石英系、云母系矿物共生的黏土。这个构成既体现砂性也体现泥性,如果用的不是宜兴紫砂泥,那么肯定不是紫砂壶,就更不用谈“紫砂壶”的好坏了。
烧
其次,是烧造。紫砂壶在高氧高温状况下烧制而成,烧制温度通常在1100~1200℃,最高温度可以达到1300~1350℃。如果紫砂壶的烧造温度偏低,在900℃的时候虽然可以成型,到1000℃就基本没有生土气了,然而由于表面烧结不够,玻化程度不高,结构是比较疏松的,也很吸味,故而时下有宣传说:“紫砂壶一壶事一茶。”这个说法笔者从古代典籍上没有见过。而从实践经验来看,只要烧结温度足够、时间足够,紫砂壶的表面是玻化的,不需要一把壶只泡一种茶,也不会互相串味。

型
再次,紫砂壶的“型”。紫砂壶的形状对泡茶效果会有影响。就个人而言,笔者不喜欢方器,因为棱角不能让茶叶在壶中圆润地转动,较容易使茶汤变得苦涩。从造型方面看,矮扁宜韵,高瘦宜香。个人比较喜欢的壶型是梨形壶、思亭壶、石瓢壶、水平壶,这和笔者饮茶偏爱武夷岩茶和普洱茶有关。
紫砂壶基础造型常见的种类不算太多,但是同一个造型,有的看着令人舒服,有的看起来总觉得哪里说不出的怪异。这就涉及了第四个标准,紫砂壶的“工”。

工
紫砂壶从工的角度分三大类:光货、花货和筋囊货。
光货就是光素器,干干净净的造型,不加装饰、刻绘;花货一般是拟形,比如梅桩、百果等;筋囊或是有明显的棱线造型。有观点认为,筋囊货最为老辣到位,品位最高,花货就显得过于直白。笔者倒觉得这三种类型没有高下之分,喜欢就好、到位就好、宜茶就好。“工”还涉及成壶技法,常见的有拍身筒、模具、拉坯、灌浆几种。单纯从双气孔结构角度说,纯手工、模具壶均可以,但是只有纯手工可以做到表面泥门紧、内部泥门松的“倒漏斗形结构”,从而使得紫砂壶更好地体现宜茶发香的特质;而拉坯、灌浆其实不算真正的紫砂壶。
紫砂壶的泥料达到一定的烧造温度时,会出现不同成分的收缩烧融,当然不同成分之间的收缩比率不同而又能紧紧结合,这就使得紫砂内部呈现了大小不同的组团,空气可以穿过壶壁,但是水分子和芳香酯分子不能穿过。所以紫砂壶宜茶不散香。烧造温度不够,这个结构烧不成,那么就失去了紫砂壶的意义。不管拍身筒纯手工制壶也好,还是把紫砂泥放入模具拍打匀停也好,烧造温度够,双气孔结构都能烧成。拉坯是把泥料放在转盘上手指深入内部旋转成型,灌浆就是把泥加大量水化成浆灌注在模具里来烧制。那么紫砂本身是有砂性的,它不够细腻,很难在旋转过程完整成型,也很难灌浆均匀,那么拉坯也好、灌浆也好,要么用的不是紫砂泥,要么就是把紫砂泥粉碎到极细,经受不住高温,即使它能受高温,烧出来也是死板一块,无法形成双气孔结构。
艺
最后一点,选择紫砂壶还是要有一点艺术审美。紫砂壶的造型不是为了惊艳而生,也速成不来,还是那句话,不要为了求新求怪。笔者曾经见过一些金蟾铜钱造型的紫砂壶,说真心话,丑得让人都不想看,更别提使用了。
紫砂壶的养壶,养的是什么?养的是通过使用和茶水的滋润,使壶的火气退却,显现紫砂的本质之美,而不是所谓“包浆”,那直接打磨、涂油好了。更重要的,养壶真正养的是人的气定神闲。当着客人的面用所谓的养壶笔蘸着茶汤在紫砂壶上左刷右刷,这不是养壶,这是不够礼貌。另外,好的紫砂壶也没有开壶的必要,清水洗干净,开水烫几遍或煮一次就可以用了。

泡茶技法
基本泡茶礼仪
笔者认为茶事活动中的礼仪其基本要求与人们一切社交活动中的礼仪本无二致。社交活动的基本礼仪应该包括尊重他人与自己、宾主平等、和而不同、干净整洁。具体来说,这些基本茶事礼仪应该包括以下几点。

调整好自己的状态
泡茶者的状态应是有准备的,而不是慌乱的、乏力的,不卑不亢、令人舒服即可。不要带着表演或者突显自己的心态,而应致力于让茶生活化,让自己和大家本质相同,而有不同的认知,不是非要让自己和大家不一样,显示自己的独特性。从这个意义上说,穿不穿所谓的茶人服都可以,不论穿什么,泡茶者自己觉得舒服,别人看着也不讨厌和奇怪,就可以了。
保证茶器的干净
笔者始终认为,干净,是一种艺术形式。首先,无论是你自己使用的茶器,还是给客人观赏的茶器,都应该是洗涤干净的。将茶器洗涤干净后,应该用干净柔软的茶巾把它们擦拭干净。茶器摆放的空间也应该干净,最起码应该没有灰尘。
很多茶室不常用的茶器上和它们堆放的空间都落满了灰尘。大家都赞赏六祖慧能“空”的境界:本来无一物,何处惹尘埃?可是,人们有时很难抗拒美好的器物表象,而被它们吸引。那么能做到神秀的境界也是好的:时时勤拂拭,勿使染尘埃。多余的茶器,可以安放在储存空间里,在不同的场合里可以取出搭配使用。如果确实发现它们没有用处了,那就要想办法转卖或者馈赠他人,这并不是不好,而是它和你的缘分已尽,惜物爱物的你要为它们找到新的归宿。
笔者也主张,当有客人时,茶器应该预先完成了清洁,然而此时,也应该做一些表示洁净的动作。比如,用开水冲烫泡茶器,倒掉水之后,用白色的茶巾将其擦干。有的时候也会将水倒入公道杯和茶盏里,再倒掉,以此提高器物的温度。有些茶人对此表示异议:既然你要重新冲烫,只能证明你的茶器不干净。其实,这没有直接的、必然的联系。做一些清洁的动作,实际是让自己和客人都有一个缓冲和进入的过程,理想化为“擦去心之污垢”。这样人就会从认真甚至虔诚的清洁动作里,更好地进入到即将泡茶、感受茶的氛围里。


新手要多泡多实践
新手要多泡茶,这是一个必需的过程。不论你的理论知识多么丰富,也无法保证实践不出问题。茶人的成长,是要靠不断地实践。另外,从茶的认知方面来说,一次一时的品饮,不能够充分彻底地评价一款茶。如果人们多实践,就会发现,同样的茶在不同时间、不同地点、不同手法的冲泡下,会呈现神奇的、不同的口感和体验。因此,任何凭一次一时的冲泡而下的结论,对这款茶都是不公平的,同时,也将导致你对茶的认知出现偏差和误区。
从喝茶来看,人们普遍会经历这样几个阶段:刚接触茶,觉得自己什么也不懂,不敢碰、不敢说;喝了一段时间后,也看了一些茶书,觉得自己有发言权了,乱说一气,结果碰了些钉子,发现有些认识还是不对,还是不全面;之后了解得越多,越发现茶的知识博大精深,碰到一些专家学者,便噤若寒蝉,随波逐流了;再之后呢?发现不能人云亦云,自己也有成体系的茶叶知识,不仅知道一般规律,而且对特殊的情况有所掌握和了解,这就是通了;那么通了之后呢?仍然不能停下实践的脚步,因为通和悟就在一线间。
有的人喝了一辈子茶,还是在喝茶,有的人就在喝茶中感悟了,这就是品出了茶的真味。
体会茶叶在冲泡过程中的变化
茶是一种轮回。中国人在传统上历来看重和珍视茶,甚至把茶和禅的精神契合起来。当茶是鲜叶的时候,它蕴含生命力,但却是没有魂的,没有任何香气。而它被采摘后,或炒或晒,或蒸或烘,经历了水火历练,变成了看似死气沉沉的干叶。可是一经冲泡,在再次的水深火热里,却能够逐渐舒展,恢复到了在枝头上的那种状态,而其内涵却变得比以前更为强大。这种轮回出离生死,而拯救众生,让人们从昏沉、疲馁中醒来,成为茶叶在冲泡过程中散发的无形的、伟大的光辉。所以,笔者强调去欣赏茶在冲泡过程里的变化,这是非常重要的一个原因。
从技术层面而言,茶的变化是无穷无尽的,也只可意会不能言传,它在过程里稍显即逝。以乌龙茶为例,一款乌龙茶可以在每泡之间都表现出不同的香气和口感,这种变化的丰富程度、强弱顺序,是分辨茶的微小区别,也是理解一款茶、识别一款茶的有效工具。
对茶的变化体会,直接决定了茶艺的灵活性。拿紧压普洱茶来说,第一泡可能要浸泡10~15秒,因为茶叶紧压需要一个浸润舒展的过程。而第二泡可能只需要5秒,第三泡到第四泡只需要1~2秒就要出汤,第五泡或第六泡时又需要恢复到5秒。这都是茶人在不断体会茶叶在冲泡过程中的变化后灵活运用的手法。
不同茶器冲泡方法

紫砂壶泡法(以冲泡乌龙茶为例)

备具备具(备茶、备水)(备茶、备水)

温壶温壶

温器温器

赏茶赏茶

置茶置茶

冲泡冲泡

出汤出汤

分茶分茶

奉茶奉茶

赏茶赏茶

品茶品茶

再瀹再瀹
玻璃杯泡法(以冲泡绿茶为例)

备具备具

备茶备茶

备水备水

温器温器

赏茶赏茶

置茶置茶

润茶润茶

冲水冲水

赏茶赏茶

闻茶闻茶

品茶品茶
盖碗泡法(以冲泡红茶为例)

备具(备水)备具(备水)

备茶备茶

温器温器

置茶置茶

冲泡冲泡

出汤出汤

分茶分茶

品茶品茶
碗泡法(以冲泡黄茶为例)

备具(备茶、备水)备具(备茶、备水)

温器温器

赏茶赏茶

置茶置茶

冲泡冲泡

分茶

品茶品茶

续水续水
煮茶法(以煮饮黑茶为例)

备具备具

备茶备茶

煮水煮水

置茶置茶

煮茶煮茶

出汤出汤

分茶分茶

品茶品茶
点茶法(仿宋代点茶)

备水备水

备具备具

温器温器

置茶置茶

调膏调膏

注水注水

击拂击拂

观沫观沫

品饮
品茶文化
所谓“中国茶道”
很多人问过我什么是典型的“中国茶道”?事实上,这个问题可能受到了日本茶道文化的影响。中国茶文化是“茶本主义”,人们研究的是茶本身,之后才有配合的喝茶方式。
中国的茶文化在这个思维模式下是不断变化的,从秦汉的直接咀嚼鲜叶,到唐宋的蒸青绿茶,人们开始使用煮饮;再到明朝的炒青绿茶等,人们使用瀹泡;到了清代现代意义上的六大种类的茶齐备了,人们使用小壶泡和盖碗泡。所有的冲泡方式和程序都是为了配合这一类别的茶。比如唐代有中国茶品饮仪式,庵茶法就是其中之一;宋代有冲点法,这个方法被日本茶道学习和本国化;明清有瀹泡法,也发明了紫砂壶;到了现代,茶类众多,人们的品饮方式配合当下,在总原则不变的情况下百花齐放。
这个总原则是:得到茶汤浸泡出的有效物质,而在色香味上饮料化。大体的步骤是:1.煮水(水为茶之母);2.备器(器为茶之父);3.赏茶;4.置茶;5.温润泡(可以不用);6.冲泡(不同茶类次数不同);7.品饮;8.观察叶底。总之,基本的泡茶因素是:置茶量、水温、浸泡时间,其他的诸如手法等都是配合而来的。
在此,笔者解释一下茶人们对“道”的看法。中国传统文化是非常尊重“道”的,在中国人看来,“道”是关乎天地的规律,是单纯的。故“技”和“艺”不是“道”,因为技艺是程序、规范,它们是复杂的、繁冗的;而日本对“道”的理解较为通俗化,他们的茶道,可以理解为喝茶的仪轨,而不是真正的“茶道”。

泡出好茶的生活意义
日本将茶事称之为“茶道”,细致到茶室面积多大、如何布局,茶人在席产间茶巾怎么拿、走几步路。甚至喝完茶后翻转茶杯观赏茶杯底部釉滴说的那句话都是有定式的。
日本茶事传承有序,也十分精致,但它不是中国人所说的“道”。中国人恰恰认为,如果规矩越僵化,那么就离“道”越远。日本茶道可以称得上是非常好的技术,但它仍然不是“道”。
中国人泡茶没有那么烦琐,但是融汇在生活之中,离“道”反而是近的。或者说,中国人的这种泡茶方式达到了道的初级阶段——无执。日本茶事在环境和器具方面形成了自己的审美特点,但它还不完全是当下的。
无执才会放松,达成当下的静定;让自己的心空明、安静,即能够真正地思索或者休息。就笔者个人而言,每天的工作非常繁忙,而且人到中年,家事也多。可是只要一泡茶,不管什么茶,起码在泡茶的短暂时间里,心里只有茶以及茶带给自身的愉悦。说到这里,想必大家也已经明白,泡茶练的是心境,在氤氲的水汽里,释放负面的情绪。喝一口香茶,补充安定的能量。这不就是泡了一壶好茶吗?
品茶的“四步五要”
品茶,这件事很私人,不要给自己带来困扰,故而,复杂也好、简单也罢,自己在当下能顺畅操作实施就好。但是既然要“品”,还是要有一定之法、操作之规,概括总结一下就是“四步五要”。
四步
四步是四个步骤。其实老辈茶人所说的“香清甘活”就很能说明问题,而且这四个字的顺序是不能变的。第一是“香”,这一定是最先感受到的。茶一冲泡,就闻到香气了,早于色、味。而香气正不正、符不符合这个茶类的扩散程度,香气可以用哪种类似气息描绘,就是品茶的第一步。第二,看茶汤,不管什么颜色,要清澈、通透,才是好茶。如果不够通透,那么是毫浊还是储存不当,抑或制法就有问题。第三,味道上有没有回甘,到底是甜还是甘,区别的细微之处在哪,这是“甘”的意义。而茶汤在口腔里是否活泼,喝下去的时候是否顺滑,停留一段是否还有余韵,这就是第四步“活”的境界了。
五要
“五要”是品茶的五个要素,即经由什么才能得到不同的茶汤表现。这“五要”是“茶、水、器、法、境”。
茶,当然是品茶的第一要素,选择茶的时候,到底选什么品类的,什么茶适合自己,如何判断和评价它,这都是品茶的范畴。
有了茶,要有水才能萃取茶汤。“水为茶之母”,水对茶的意义是绝对性的,用一款有问题的水来泡茶,不论什么好茶都泡不出一杯好的茶,而一款优质的水却能使品质平平的茶呈现令人惊喜的茶汤。那么对于水性的认知就很重要了。拿泡茶最常用的农夫山泉品牌的水来举例,不同的水源地水性就有变化。取自千岛湖的水有什么特点,来自错草泉的水适合泡什么茶,来自丹江口的水是硬水还是软水,这些都是茶人们要研究的,只有选到优质的水,才能更有利于茶汤的表现。

有了茶、有了水,用什么“器”去泡茶,就显得很重要了。有人说用大茶缸子也能泡茶,这话笔者同意,可是在用大茶缸子的时代,人们往往只喝一种茶,对茶的要求也没有那么多。仅仅就泡茶器而言,用盖碗和茶壶泡同一款茶,其味道肯定也有细微差别。除此之外,煮水器也会影响水的细微口感;茶则会影响取茶手法;盏托会带给人更多美的感受……当人们对茶的要求不再是最基本的解渴,而是身心的综合感受之时,器物带来的影响就会有显著的差异了。
“法”是泡茶的手法。尽管把茶汤简化连接到水温、置茶量、浸泡时间这三要素上,但是这三个要素的协调仍然是要依托手法的。即使水温一样,但是高冲和低冲时,茶叶感受的温度是不同的,出来的茶汤感觉也不同。
最后是“境”。境既指环境,也指心境,更指境界。在嘈杂的环境或鸟语花香的环境之中品茶,茶人对茶汤的感受肯定是不同的;内心安定与否,品茶的感受也是不同的。品茶时一定要避免“贪婪”——又要性价比,又要古树(茶),又要独特性,又要美器,又要美好的茶点,又要沉香,又要插花……往往这些要得越多,品茶的心境就越淡。
茶是有境界的,从茶的术到茶的美再到茶的道,一步一步,认真领悟,不要一开始就奢谈“茶道”,这样往往会比较轻浮,即使一时显得高于常人,最后难免流于附庸风雅。自己多学、多练、多品,汲取多种艺术的营养,最后水到渠成,达成美的结果,才是真正的品茶。
莫忘喝茶初心
“初心”这个词红火了几年,喝茶的初心到底是什么呢?求得内心一片宁静。不忘初心,方得始终;初心易得,始终难守。能够始终在“因”上精进,才能对“果”上随缘。
幼时喝茶,是因为当时茶的色香味本真自然不做作,苦而蕴香,喝了之后觉得内心有安定的快乐,才一路喝了下去。及至年岁渐长,也就能品出并不是学生之间才有竞争,也不是社会上就没有压力。即使出去旅行,在机场书店随缘翻看,那些书整体上分成两类:一类是打着哈佛、麦肯锡的名义让人去拼,一类是各种心灵导师教人随缘放下。其实这种种看似对立的表象,都反映了当下人们内心的躁动与挣扎。到了四十不惑,才发现“惑”的只会更多——人到中年,命运岂会让你那么顺遂?然而内心仿佛也并不着急,因为想到这些都会来,便做好接受的准备。这份安然有茶的功劳。
观察如今茶会茶人们喝茶,情形似乎不太妙。人们在茶道中加入了音乐,加入了舞美设计,穿了古装,也有明眸皓腕。人们似乎还觉得不够,古董茶、名家器纷纷粉墨登场,博物馆、寺庙道观都成为茶会的场地。看似茶会声势浩大,可是焦点仿佛不完全在茶上。本来这些元素都是好的,可是它们都可以独立成为一个项目,茶反而借着它们“撑场子”,最后还成了表演秀。参加者津津乐道的不是品茶的感受,而是参加了这个活动,拍摄了可以发社交平台炫耀的照片。如果这算得上是品茶的初心,那么茶的意义其实已经消亡了。
喝茶是一个人的生活,喝茶不是参与一场舞台剧。秉承着这个原则,去保持喝茶的初心吧。


好好喝茶
接触的喝茶人多了,发现他们大体可以分三种。三种喝茶人,有可能表现得差不多,可是出发点不一样,又怎么那么容易分清呢?无妨,一般清意味,料得少人知。
一者,为事喝茶。一有大的活动,总想要去掺和一下。掺和的目的是什么?不知道。想感受喝茶的快乐?还是看一下泡茶的仪轨?都不知道,就是想掺和,多拍几张照片,多发社交平台,活动报道一出来,与有荣焉。这种喝茶人,促进了老茶器、茶人服的消费,也算不错。茶人不是一种职业,不需要职业装,也不用必须标榜茶人服。无论唐装、汉服、西装、夹克,只要干净得体,都能穿着喝茶。
二者,为名喝茶。一听说有老茶,不论真假,得去;一听有名人,不论课题,得去;一听消息,先算计是否有利可图,再决定去不去。这类型的喝茶人,促进产生了牛尿脬包裹老茶、七十年老熟茶之类的假象,促进了动辄几万元一斤茶的产生。这些乱象可以休矣。笔者认为去不去都好,只要不算计。你有空闲时间,正好有个茶会,那就去;有个朋友希望你帮忙泡泡茶,你有时间并觉得主题也适合,那就去。喝茶,中心点在茶本身,不用关心名利,不用思索得失。
三者,为茶喝茶。这次茶会的茶,自己喝过,但是想增加深度知识;这次茶会的茶,自己没喝过,想增长茶叶知识,那么是真正的为茶而喝茶;这次茶会,自己有时间,喝的茶也喜欢,为了见几个老茶友,能从中得到生活意趣,那也不错。这都是为茶喝茶。因为尊重茶、喜欢茶而穿得干干净净,或者准备比较正式的服装;因为尊重茶、喜欢茶而精心制作一款有利于烘托茶味的点心;因为尊重茶、喜欢茶而内心充满喜悦,并且乐于分享。这是笔者喜欢的茶事活动参加者。
你自己从茶里感受的,终将是你自己的。时光会给你关于茶的交代。好好喝茶。
茶之辅
茶点
喝茶的时候,配上一些茶点,不仅生活更有情调,而且也丰富了茶事内容。那么,茶点该如何选择才能更好地配合茶的饮用呢?
茶点选择的整体要求
茶点的选择要清淡一些,所含碳水化合物尽量要少。很多人认为既然茶能解腻,茶点就可以选择一些诸如奶油小蛋糕之类的甜品,这是不合适的。人们说的茶能解腻,是指茶在后期消化过程中能够分解血液中的脂肪,而不是用茶佐着高脂食物吃就不会发胖。另外,如果吃的食物不清淡,如咖喱牛肉干或者辣椒凤爪,那么口腔里除了咖喱味或者辣味,不会再容纳茶的味道了,而且这样也会加重肠胃的负担。
按照茶类选择茶点
绿茶、白茶、黄茶香气清新芬芳,味道又比较苦涩,就不要选用香气比较浓烈的食物,可以选一些蜜饯、糖花生、酥点等作为茶点;红茶的选择范围就大一些,可以配各式点心、奶酪、坚果等;乌龙茶花香、果香浓郁,配一些葡萄干、桂花酥就不会相冲突;如果是普洱茶,笔者觉得乳类食品更适合搭配。比如笔者个人喝熟砖的时候,就喜欢配曲拉(康巴地区藏族的奶渣糕),也可以配一些酸味的干果,如甜酸角干。

茶点只是茶的陪衬
喝茶的时候配茶点,是为了使喝茶更有情调,而不是为了吃饱,也不是为了吃东西本身,因此,茶点不能喧宾夺主。如果用蛋糕配乌龙茶,蛋糕里的香料味道就会干扰品乌龙的香气;如果选卤鸡爪、鸭脖子等卤味点心配茶,不仅格格不入,亦不甚雅观,而且在茶杯口留下油腻的印记,也是很失礼的。就算自己在家一个人喝茶,这些食物也太过油腻,喝茶后难以消化。更不要用腌菜、萝卜干之类的配茶,这些食品虽是佐餐佳品,但是味道浓烈,根本不适合喝茶时食用。


焚香
这里的焚香指适宜喝茶时焚点的香品。实际上就笔者个人而言,不认为喝茶时应该点香。喝茶时应该没有异味,只有茶味。对于茶而言,臭味是异味,香味又何尝不是异味呢?
但是,香道文化也是中国传统文化中的一个重要分支。焚香,从另一个角度来说,也是净化人的心境,因此,还是有不少茶友喜欢把香道糅合到茶道中来。笔者的建议是:首先,如果需要焚香,品茶室不能太封闭。不管什么香,似有若无即可,否则人的嗅觉全部闷在香的味道里,还怎么品茶呢?其次,选香宜高雅,不要选择艳俗之香。花香系列的香,如玫瑰香、茉莉香等,太过浓重,留下味道的时间也很久,不利于品茶。最后,要选择天然原料的香,而不要使用化学制剂的香。天然的香,如檀香、沉香等,气味令人舒畅,因其本身也是草木,和茶叶的气质更合拍。而化学香太冲,闻后令人不适,反而令你无心品茶。
插花
在摆设比较正式的茶席时,有时需要用到插花。茶艺的插花可以是干花,也可以是鲜花,但是整体上不要过分艳丽。尤其是干花,因为它还是难于和自然之花相比,所以尤其注意不要选择花头较大的干花,而应选择比较自然的干芦苇、枯枝等。
插花的花形没有特别的要求,但是应该和茶叶品种相配合。茶艺插花很少有商务类的那种花形,不会使用花泥插球形、半球形、扇面形花,而是会和茶器相配,插较为典雅的花形,主要指花头的形状,如三角形、一线形等。
茶艺插花的花器以典雅、古拙为佳。如果选用花瓶,体型不要过大,否则有喧宾夺主之感;不要过分花哨,一般都是纹饰素净的青花或者单色釉陶器。花不在多,而且不要局限,一枝也可别致。为了防止花形过高,或者便于造型,可以使用剑山。剑山插花,可以配盘形花器,更能使挺拔的花形与平和的花器相配合。
很赞哦!(153)